动画与传媒学院第六届“鲸鱼杯”角色创意设计大赛圆满落幕

责编: 赵宇 作者: 吴俊逸 发布时间:2024-06-07 浏览量:2574

为加强学院文化建设,丰富和拓展学院文化内涵。经过3个月的精心筹备和激烈角逐,6月6日上午,动画与传媒学院第六届“鲸鱼杯”角色创意设计大赛迎来了颁奖仪式。动画与传媒学院张帆书记、动画专业带头人王钢教授、资深教授廖大勇学院副院长杜博、刘涛、李宗毅以及30名师生参加了此次颁奖仪式。

本次大赛以“动漫海洋”为主题,吸引了众多师生积极参与,经过激烈的角逐和评委们的严格评选,最终从500余件参赛作品中评选出45个获奖作品,其中包括30件优秀作品和15件获奖作品。这些作品以“海洋”为灵感源泉,将海洋的深邃与角色的灵动完美结合,创作出了一系列生动有趣的动漫角色。它们不仅体现了参赛者们的匠心独运,更展示了动画与传媒学院在教育教学上的深厚底蕴。

颁奖仪式上,动画教研室主任吴锡红首先介绍了本次大赛的举办目的及意义,他表示,通过大赛的举办,希望能够进一步激发学生的创意潜能和实践能力,同时促进动画与传媒学院的教学改革和人才培养。

吴锡红主任讲话

张帆书记在致辞中对大赛给予了高度评价。他表示,通过本次大赛,同学们不仅在技艺上有所突破,更在理解和传播海洋文化方面取得了显著成效。这些宝贵的经验和历练,将成为他们未来职业生涯的坚实基石。

张帆书记讲话

随后,嘉宾们为获奖同学和教师代表颁发了奖项,并合影留念。

动画教研室刘海涛副主任和周亭副主任给三等奖获奖学生颁发证书

李宗毅副院长给二等奖获奖学生颁发证书

杜博副院长和刘涛副院长给一等奖获奖学生颁发证书

王钢教授和廖大勇教授给优秀指导教师颁发证书

参会全体人员合影留念

 

此次“鲸鱼杯”角色创意设计大赛的成功举办,是动画与传媒学院育人成果与师生风采的重要体现。大赛不仅为学生们提供了一个观摩、鉴赏与自我展示的平台,更激发了他们对动画艺术的无限热爱与追求。在这个平台上,师生们用创意和技艺赋予了角色灵魂,用作品传递了中华文化精神,展现了中国人独特的审美追求。

未来,动画与传媒学院将继续深耕动画人才培养的沃土,致力于创作出更多既体现中华文化精神、反映中国人审美追求,融合绿色可持续发展理念,又符合世界进步潮流的优秀作品。我们坚信,通过这样的不懈努力,将会有更多优秀的动画作品诞生,为动画产业的发展增光添彩。(崔兢瑞/摄)

获奖作品展示

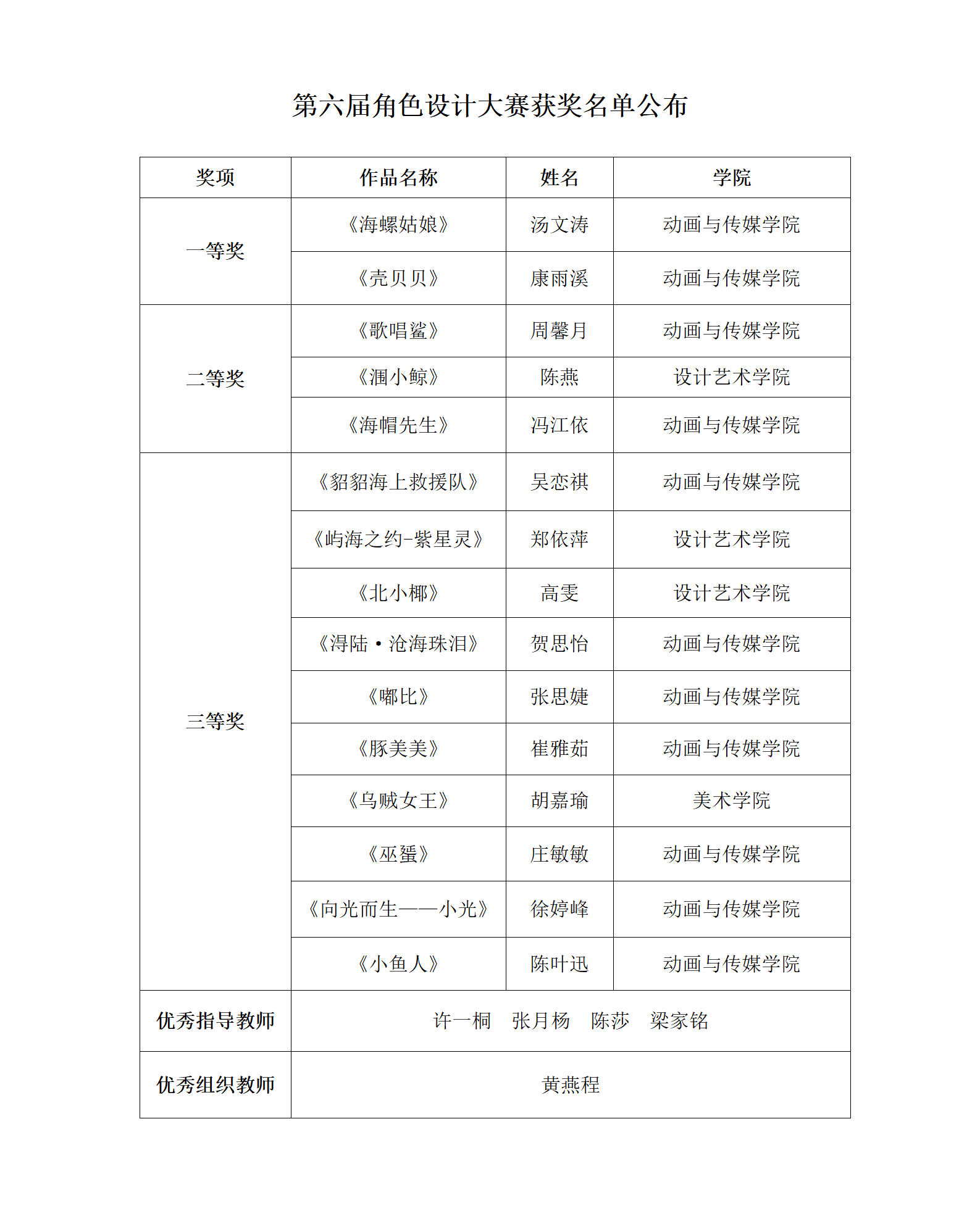
一等奖

 

汤文涛《海螺姑娘》

  

康雨溪《壳贝贝》

 

 

二等奖

  

冯江依《海帽先生》

 

周馨月《歌唱鲨》

  

陈燕《涠小鲸》

 

 

三等奖

 

崔雅茹《豚美美》

 

吴恋祺《貂貂海上救援队》

 

陈叶迅《小鱼人》

 

贺思怡《淂陆·沧海珠泪》

 

郑依萍《屿海之约-紫星灵》

 

高雯《北小椰》

 

张思婕《嘟比》

 

胡嘉瑜《乌贼女王》

 

庄敏敏《巫蜑》

 

徐婷峰《向光而生——小光》