2016年海峡两岸大学生设计工作坊参与学员征集公告

来源:设计艺术学院 责编: 吴慧霞 发布时间:2016-04-19 浏览量:1886

 一、活动主题

聚创意·进企业·促融合

二、组织机构
(一)指导单位:福建省经济与信息化委员会
(二)主办单位:晋江市人民政府、泉州市经济和信息 化委员会
(三)承办单位:晋江市经济和信息化局、泉州市工业 设计协会、晋江市工业设计与时尚创意协会、承办企业
(四)协办单位:福建省工业设计协会、台湾设计学会、 福建省工业设计与服务制造行业技术开发基地、洪山文创园 办、华侨大学工业设计研究院、同天公司、矮凳网公司、纳 金网公司

三、活动时间
2016 年7月份(7月7 日报到,活动分2 批次,每批次10 场,每场10 天左右。)预计20 天

四、活动地点
各承办企业

五、活动形式
7月份,分2批次举办2016年海峡两岸大学生设计工作坊,参与院校学生混合组成 16 人左右的设计团队,由 1 名 指导老师带队,分别进驻每 1 家承办企业,通过了解承办企 业的企业文化、生产工艺、产品特点和市场导向,按照企业 的需求进行头脑风暴提出设计发想与草案,然后在企业研发 人员与跟班导师的指导下优化产品、完成设计成果,最后评 选出优秀作品并给以奖励。每场工作坊分别评选一等奖 1 项、 二等奖 2 项、三等奖 3 项和入围奖 2 项,并分别相应给予一 等奖 2000 元、二等奖 1000 元、三等奖 800 元、入围奖 500 元的奖励。

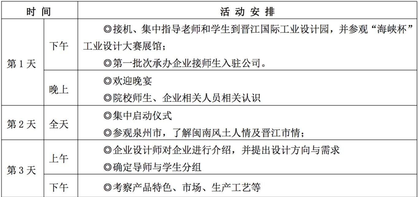
每场专场具体日程安排如下:

六、作品要求及成果管理
1.所有作品必须为原创作品,学员在发表作品前需确认 其作品并无触犯现有设计的注册及版权之专利问题,凡涉及 侵权行为的一律由学员自行承担,严重者将追究其法律责任;
2.所有作品著作权归承办企业所有,学员具有署名权;
3.对于所有的学员作品,承办企业享有对作品进行推介、 展示、出版及其他形式的推广、宣传等权利。对学员作品, 除承办企业和作者授权外,任何单位、个人和第三方不得将 本次工作坊的作品进行再设计、生产、销售、宣传、出版、 展览及其他形式的推广、宣传等,否则承办企业及作者有追 究法律责任的权利;
4.学员作品如果实现产业化,承办企业应给予学生和指 导老师一定奖励;工作坊作品参加“海峡杯”工业设计大赛, 如果获奖,奖杯和证书归企业所有,奖金归学员所有。

七、参加对象
与设计相关专业的海峡两岸学生均可报名参加。

八、报名方式
有意参与的学员请在 4 月 30 日前上矮凳网进行线上报 名。(www.iden.cn)

九、其它事项
1.每场工作坊原则上不超过 16 名学员,由 1 名指导老 师带队。参与工作坊的学员食宿由承办企业安排,往返交通 费用凭正规交通票据由主办方承担。(原则上乘坐长途汽车、 动车二等座或小三通等交通工具的,给予全额报销;乘坐飞 机的,按照动车二等座标准给予报销,差额部分由学员自行 承担)。
2.每名学员必须参与 2 场次工作坊,主办方将根据报名 顺序、设计方向等择优确定参与学员名单和参与场次。
3.具体承办企业简介、设计方向和场次安排可登录矮凳 网线上查询报名。(www.iden.cn)

十、联系方式:
泉州市工业设计协会
联系人:唐冰冰
手机:13860924863
电 话:0595-22693283
传真:0595-22692831
邮 箱:qzid2012@163.com
官网:www.qzid.cn
地 址:福建省泉州市丰泽浔美工业高新科技园区育成基地第八层

承诺书.doc
文件类型: .doc承诺书 .doc (113.08 KB)