手机版
English
学校主站
网站首页
学院概况
学院简介
基本职责
工作机制
政策制度
国家政策
学校政策
学分制度
双创教育
双创讲座
双创导师
双创实训实践
大创项目
双创孵化基地
成果展示
校友展示
下载中心
大创项目下载
获奖证书下载
其他材料下载
双创教育
双创讲座
双创导师
首页
双创教育
双创导师
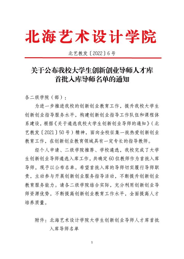
关于公布我校大学生创新创业导师人才库首批入库导师名单的通知
来源:北海艺术设计学院
责编: 林慧君
发布时间:2022-03-10
浏览量:
2430
上一篇:
关于公布我校大学生创新创业导师人才库 第二批入库导师名单的通知
下一篇:
关于遴选我校大学生创新创业导师的通知